{{ $t('FEZ002') }} 學務處|
主旨:函轉教育部性別平等教育委員會受理學生提案流程圖及提案單
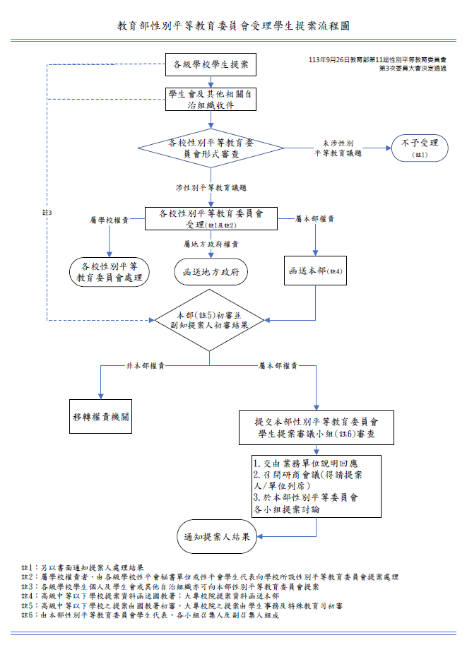
說明: 一、依據教育部國民及學前教育署114年12月8日臺教國署學字 第1140110041號函辦理。 二、為提升全國各級學校學生參與性別平等教育事務,教育部 性別平等教育委員會(以下簡稱性平會)受理學生提案機 制,說明如下:
(一)受理時間 :
1、每年受理提案2次,並以送達教育部或教育部國民及學 前教育署(以下簡稱國教署)時間計算。
(1)第1次受理收件截止為明(115)年3月16日(星期 一)。 (2)第2次受理收件截止為115年9月15日(星期二)。
2 、高級中等以下學校提案資料函送國教署;大專校院提 案資料函送教育部。
(二)由提案人提案時就讀學校為受理收件單位,學生提案流 程分為兩種方式 :
1、學生個人向學生會或其他自治組織提案,再由學生會 或其他自治組織向各級學校性平會提案。
2、各級學校學生個人提案及學生會或其他自治組織亦可 直接向教育部性平會提案。
(三)提案主題:以教育部權責之性別平等教育全國性政策議 題為限,學校性平會受理學生提案後,倘提案主題屬學 校權責者,由學校性平會討論處理;屬地方政府權責 者,由學校性平會函送地方政府;屬教育部權責者,由 學校性平會函送教育部。

{{ $t('FEZ003') }} Invalid date
{{ $t('FEZ014') }} Invalid date|
{{ $t('FEZ004') }} 2025-12-16|
{{ $t('FEZ005') }} 7|